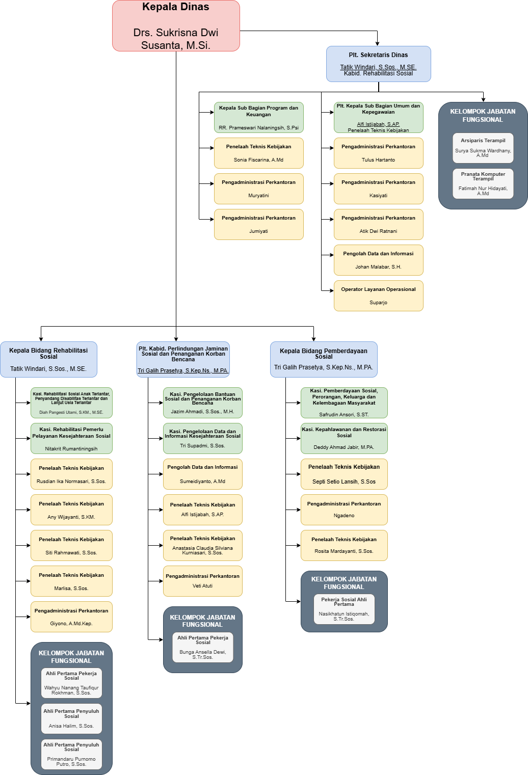
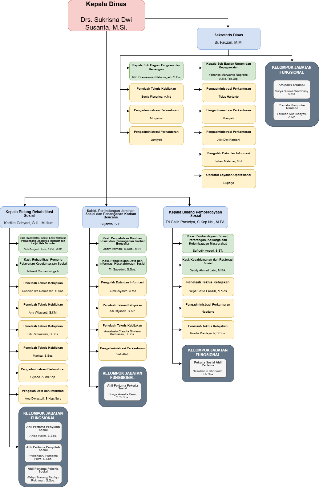
Berikut Kami tampilkan Struktur Organisasi Dinas Sosial Kabupaten Bantul berdasarkan Peraturan Bupati Bantul Nomor 50 Tahun 2023:

Berkas
| Nama Berkas | Tanggal Unggah |
|---|---|
| Perbup-Bantul-No.-50-Tahun-2023-ttg--Kedudukan,-Susunan-Organisasi,-Tugas,-Fungsi,-dan-Tata-Kerja-Dinas-pada-Pemerintah-Kabupaten-Bantul.pdf | 6 Februari 2024 15:17 |